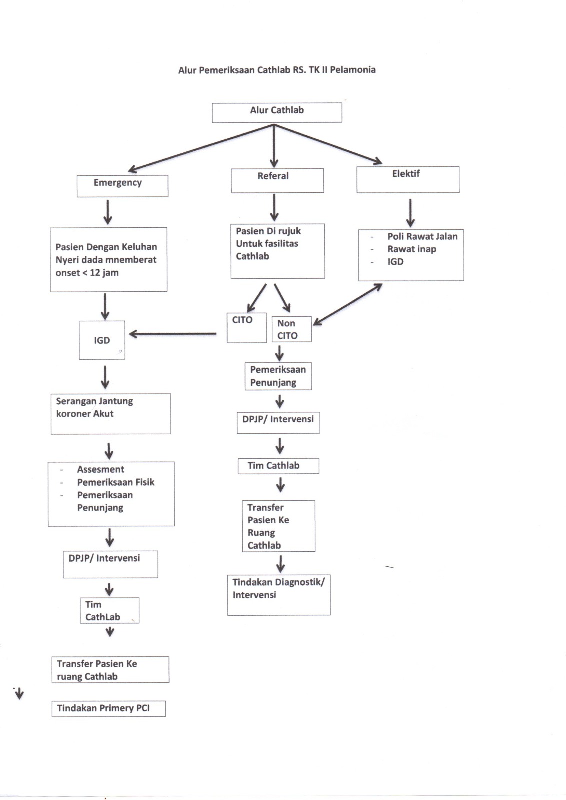
Deskripsi
Cath Lab atau Laboratorium Kateterisasi Jantung ini merupakan layanan tindakan medis diagnostik invasif menggunakan sinar X yang berfungsi untuk mendeteksi penyempitan atau sumbatan pembuluh darah jantung/ koroner. Selain untuk melihat kasus penyakit jantung dan pembuluh darah, Cath Lab juga digunakan dalam penanganan kasus penyakit saraf seperti stroke maupun kasus radiologi dan onkologi.
Dengan berbagai keunggulan yang dimiliki Cath Lab, turut mendukung para Dokter Spesialis Jantung untuk dapat mengetahui jenis tindakan yang sesuai bagi pasien, baik berupa tindakan pemasangan ring jantung, intervensi dengan balon atau tindakan operasi bypass.

Telemedicine melalui Zoom adalah solusi layanan kesehatan jarak jauh yang memungkinkan konsultasi medis dilakukan secara online, tanpa perlu pertemuan langsung. Melalui platform video conference seperti Zoom, pasien dapat berinteraksi langsung dengan dokter atau tenaga medis secara real-time, memungkinkan akses terhadap saran medis dan diagnosis awal dari kenyamanan rumah.
Layanan telemedicine ini memberikan kemudahan bagi pasien untuk mendapatkan konsultasi, menanyakan gejala, menerima panduan perawatan, hingga memperoleh resep obat jika diperlukan. Dengan keamanan yang terjamin, layanan ini membantu pasien yang memiliki keterbatasan mobilitas, berada di lokasi terpencil, atau ingin meminimalkan risiko kontak langsung, terutama dalam situasi pandemi. Telemedicine melalui Zoom menawarkan cara praktis dan cepat untuk memperoleh layanan kesehatan secara efisien dan aman.
